Site.pro
  • DI svetainių konstruktorius
    • DI svetainių konstruktorius
    • Kainos
    • Online parduotuvės
    • Kolaboravimas
    • Svetainės importas
    • Įskiepiai
    • Svetainių konstruktorius
    • Šablonai
    • Dizaino studijoms
    • Naudingos nuorodos
    • Partnerių programa
    • Mes kuriame jums
    • Pavyzdžiai
    • Kalbos
  • Domenai
    • Registruoti domeną
    • Migruoti domenus
    • Domenų investuotojams
    • Domenų zonos
    • Domeniškumas
    • DUK: Domenai
    • Populiarios domenų zonos
    • .site.pro
    • .xyz
    • .online
  • El. paštas
    • Nemokamas el. paštas
    • Laiškų perkėlimas
    • Verslo el. paštas
    • Kainos
    • El. paštas su domenu
    • DUK: El. paštas
    • Populiariausi DUK
    • El. pašto sąranka
    • Automatinis atsakymas
    • Automatinis peradresavimas
    • Apsauga nuo šlamšto
  • Apskaitos programa
    • Apskaitos programa
    • Moduliai
    • Kainos
    • Integracijos, API
    • Apskaitos įmonės (385)
    • Integracijų diegėjai (52)
    • Partneriams
    • Naudingos nuorodos
    • Verslo tipai
    • Naudojimo atvejai
    • Apskaitos įmonėms
    • Individualiai veiklai
    • Sąskaitų išrašymui
    • Žemės ūkiui
    • El. prekybai
  • Perpardavėjams
    • Kainos
    • „White Label“
    • Dalintis pajamomis
    • Skydeliai
    • Kaip tai veikia
    • Rinkodaros medžiagos
    • Masinis importas
    • Partneriai
    • Perpardavimo pavyzdžiai
    • Dokumentacija
    • Nemokamos svetainės
  • Mokymasis
    • Žinių bazė
    • Tinklaraštis
    • Augimo įsilaužimas
    • Hostingams
    • Švietimui
    • Svetainės kūrimo pamoka
    • Mokymo įstaigos (70)
    • Tarptautiniai apskaitos kursai
    • Mokesčių ir apskaitos enciklopedija
  • DI svetainių konstruktorius
    • DI svetainių konstruktoriusAI kuria jums interneto svetaines
    • KainosIšplėstinės funkcijos
    • Online parduotuvėsSukurti savo internetinę parduotuvę
    • KolaboravimasBendradarbiaukite tiesiogiai
    • Svetainės importasImportuokite savo svetainę
    • ĮskiepiaiKūrėjo papildinys ir funkcijos
    • Svetainių konstruktoriusEsminiai privalumai
    • Šablonai200+ išskirtinių šablonų
    • Dizaino studijomsPrivalumai dizaino studijoms
    • Naudingos nuorodos
    • Partnerių programa
    • Mes kuriame jums
    • Pavyzdžiai
    • Kalbos
  • Domenai
    • Registruoti domenąRegistracija, parkavimas, perkėlimas
    • Migruoti domenusPerdavimas. Sujungti. Atnaujinti
    • Domenų investuotojamsNuolaida visiems domenams
    • Domenų zonosĮsigykite naują domeno vardą
    • DomeniškumasDomenų naudojimas pagal šalį
    • DUK: DomenaiRasti atsakymą
    • Populiarios domenų zonos
    • .site.pro
    • .xyz
    • .online
  • El. paštas
    • Nemokamas el. paštasSukurti el. paštą
    • Laiškų perkėlimasPerkelti pašto dėžutes
    • Verslo el. paštasIšplėstinės funkcijos ir apsauga
    • KainosPigus el. pašto talpinimas
    • El. paštas su domenuEl. paštas su jūsų domenu
    • DUK: El. paštasRasti atsakymą
    • Populiariausi DUK
    • El. pašto sąranka
    • Automatinis atsakymas
    • Automatinis peradresavimas
    • Apsauga nuo šlamšto
  • Apskaitos programa
    • Apskaitos programaERP sistema debesijoje
    • ModuliaiPagrindiniai apskaitos moduliai
    • Kainos30 dienų nemokamai
    • Integracijos, APIIntegracija su išorinėmis sistemomis
    • Apskaitos įmonės (385)Pasirinkite savo apskaitos partnerį
    • Integracijų diegėjai (52)Pasirinkite savo integracijų partnerį
    • PartneriamsPartneriai ir partnerystės programa
    • Naudingos nuorodosSkaičiuoklės ir kalendoriai
    • Verslo tipaiNaudojimo atvejai
    • Naudojimo atvejai
    • Apskaitos įmonėms
    • Individualiai veiklai
    • Sąskaitų išrašymui
    • Žemės ūkiui
    • El. prekybai
  • Perpardavėjams„White Label“
    • KainosDalintis pajamomis. „White Label“
    • „White Label“Tinkinti konstruktorių
    • Dalintis pajamomisUždirbkite 50% už atnaujinimą
    • SkydeliaiVienas produktas visoms platformoms
    • Kaip tai veikiaDebesyje arba jūsų serveryje
    • Rinkodaros medžiagosVideo. Maketai. Blokai
    • Masinis importas
    • Partneriai
    • Perpardavimo pavyzdžiai
    • Dokumentacija
    • Nemokamos svetainės
  • Mokymasis
    • Žinių bazėDUK, Tutorial, Video
    • TinklaraštisSite.pro Tinklaraštis
    • Augimo įsilaužimasPadidinkite savo pardavimus
    • HostingamsMarketingo patarimai
    • ŠvietimuiMokymai. Pamokos
    • Svetainės kūrimo pamoka
    • Mokymo įstaigos (70)
    • Tarptautiniai apskaitos kursai
    • Mokesčių ir apskaitos enciklopedija
  • Registruotis
    Site.pro

    Sukurkite paskyrą

    Pradėkite — nemokamai ir paprastai!

    Registruotis

    Tęsdami sutinkate su mūsų Paslaugų teikimo sąlygomis ir Privatumo politika
  • Prisijungti
    Site.pro

    Sveiki sugrįžę!

    Pasiekite savo darbo sritį

    Prisijungti

    Naujas vartotojas? Kurti paskyrą
    Pamiršote slaptažodį?
  • $
  • Lietuvių
  • Apskaita (654)
    • Apskaitos pagrindai (36)
    • Ilgalaikis turtas (31)
      • Pradinis pripažinimas ir nurašymas (17)
      • Eksploatacija, nusidėvėjimas ir amortizacija (8)
      • Perkainojimas ir nuvertėjimas (4)
    • Finansinis turtas (10)
    • Atsargos (17)
      • Pradinis pripažinimas (14)
      • Nurašymas (2)
    • Nuosavas kapitalas (24)
      • Kapitalas (13)
      • Rezervai (3)
      • Pelno paskirstymas (nuostolių dengimas) (8)
    • Dotacijos ir subsidijos (3)
    • Mokėjimai (20)
    • Įsipareigojimų apskaita (12)
    • Darbo santykiai ir įsipareigojimai (73)
      • Darbo santykiai (28)
      • Darbo apmokėjimas (43)
      • Darbas užsienyje (2)
    • Pajamos (24)
    • Sąnaudos (46)
      • Komandiruočių sąnaudos (20)
    • Inventorizacija (21)
    • Auditas (3)
    • Finansinė atskaitomybė (46)
    • Kriptovaliutos apskaita (11)
    • Mažųjų bendrijų apskaitos ypatumai (43)
    • Finansinė analizė (36)
    • Statistika (20)
      • Intrastatas (16)
      • Ekstrastatas (2)
      • Verslui (1)
    • Apskaitos skaitmenizavimas (33)
    • Kitų verslo formų apskaitos ypatumai (112)
      • Žemės ūkio veiklos apskaita (17)
        • Biologinis turtas (6)
      • Pelno nesiekiančių įmonių apskaita (17)
      • Apskaitos paslaugas teikiančių įmonių ar asmenų veiklos ypatumai (8)
      • Daugiabučių namų administravimo apskaita (5)
      • Individualių įmonių apskaita (5)
      • Individualios veiklos apskaita (60)
  • Mokesčiai (922)
    • Pelno mokestis (256)
      • Buhalterinės apskaitos reikalavimai (5)
        • Dokumentų juridinė galia (2)
      • Pajamos (45)
        • Pajamų pripažinimas (24)
        • Turto vertės padidėjimo pajamos (10)
        • Turto perkėlimo pajamos (1)
        • Neapmokestinamos pajamos (8)
      • Sąnaudos (140)
        • Sąnaudos (išlaidos) (6)
        • Atskaitymų skirstymas (133)
          • Leidžiami atskaitymai (58)
          • Ribojamų dydžių leidžiami atskaitymai (48)
          • Neleidžiami atskaitymai (26)
      • Pelno deklaravimas (52)
        • Mokesčio tarifai (19)
        • Apmokestinamojo pelno sumažinimas (8)
        • Pelno mokesčio sumažinimas (8)
      • Išmokos užsienio šalių vienetams (3)
    • Pridėtinės vertės mokestis (172)
      • PVM objektas (11)
      • PVM mokesčio mokėtojai (18)
      • PVM tarifai (5)
      • PVM apskaičiavimas (34)
      • PVM neapmokestinami sandoriai (7)
      • PVM apskaičiavimo momentas ir vertė (10)
      • Apskaitos dokumentai (13)
      • PVM atskaita (24)
      • PVM deklaravimas (3)
      • PVM sumokėjimas (2)
      • Prekių ir paslaugų tiekimas (14)
      • Prekių įsigijimai (5)
      • PVM apmokestinimo schemos (7)
      • PVM grąžinimo atvejai (3)
      • PVM registravimas apskaitoje (2)
      • OSS sistema (13)
    • Muitinės administruojami mokesčiai (79)
      • Muito mokestis (46)
      • Importo PVM (2)
      • Deklaravimas (12)
      • Sumokėjimas (3)
      • Baudos ir delspinigiai (1)
    • Socialinis draudimas ir sveikatos draudimas (42)
      • Socialinis draudimas, įmokos, tarifai (12)
      • Pajamos, nuo kurių skaičiuojamos socialinio draudimo įmokos (7)
      • Pajamos ir atvejai, kai socialinio draudimo įmokos neskaičiuojamos (4)
      • Įmokų mokėjimas (4)
      • Pranešimai apie socialinio draudimo įmokas (2)
      • Teisinė bazė (2)
      • Draudėjų pareigos (2)
      • Atsakomybė (3)
      • Valstybinės funkcijos (3)
      • Priverstinio išieškojimo būdai (1)
      • Vieši draudėjo duomenys (1)
    • Gyventojų pajamų mokestis (137)
      • Mokestinis laikotarpis pagal GPMĮ (7)
      • Pajamų mokesčio objektas (16)
      • Pajamų pripažinimas ir išmokėjimo forma (10)
      • Pajamos natūra (11)
      • A klasės pajamos (11)
        • Nuolatinių LT gyventojų (NLG) (6)
        • NeNenuolatinių LT gyventojų (NeLG) (3)
        • Pažyma gyventojams apie išmokėtas A klasės pajamas (1)
      • B klasės pajamos (8)
        • Nuolatinių LT gyventojų (NLG) (5)
        • Nenuolatinių LT gyventojų (NeLG) (2)
      • Neapmokestinamos pajamos (3)
      • Pajamų mokesčio tarifai (5)
      • Neapmokestinamojo pajamų dydžio taikymas (4)
      • Pajamų mokesčio išskaitymas, jo sumokėjimas (37)
      • Deklaravimas (16)
    • Nekilnojamojo turto mokestis (27)
      • Mokesčio objektas (7)
      • Mokesčio tarifai (4)
      • Mokesčio lengvatos (5)
      • Deklaravimas (3)
    • Mokestis už aplinkos teršimą (17)
      • Iš stacionariųjų taršos šaltinių (4)
      • Iš mobiliųjų taršos šaltinių (2)
      • Gaminių ir pakuočių atliekomis (3)
    • Žemės mokestis (17)
      • Žemės mokesčio objektas (1)
      • Nuosavybės teisės į žemės sklypą atsiradimas (1)
      • Žemės mokesčio teisinė bazė (3)
      • Žemės mokesčio tarifai (1)
      • Žemės mokesčio lengvatos (3)
      • Žemės mokesčio apskaičiavimas (2)
      • Žemės mokesčio mokėjimas / nemokėjimas (5)
    • Kiti mokesčiai (5)
    • Akcizai (23)
    • Deklaravimas ir duomenų teikimas VMI (27)
    • Atsiskaitymų grynaisiais pinigais ribojimai (7)
    • Mokesčių administravimo procedūros (88)
      • Mokesčių administravimo teisinė bazė (13)
      • Mokesčių mokėtojai (9)
      • Mokestinės prievolės (25)
      • Mokečių apskaičiavimas (5)
      • Mokesčių permokos (2)
      • Mokestinės nepriemokos (10)
      • Mokestinis patikrinimas (14)
      • Mokestinės baudos (4)
      • Apskundimas Teismui (6)
    • Išmanioji mokesčių administravimo sistema (i.MAS) (5)
  • Mokesčių naujienos (64)
  • Steigimas ir valdymas (333)
    • Steigimas (53)
    • Steigimas užsienyje (64)
    • Duomenų teikimas Registrų centrui (53)
    • Reorganizavimas (9)
    • Likvidavimas, restruktūrizavimas (13)
    • Valdymas (57)
    • Dokumentai (74)
      • Sąskaitos (4)
      • Sutartys (1)
      • Mokėjimai (4)
      • Darbo santykiai (5)
      • Saugojimas ir archyvavimas (49)
      • Tvirtinimas (10)
    • Parama, išmokos (3)
    • Perleidimas (2)
  • Teisė (347)
    • Darbo teisė (177)
      • Darbo teisės bendrosios nuostatos (32)
        • Darbo teisės principai (9)
        • Darbo kodeksas ir kiti teisės aktai (9)
        • Lokaliniai norminiai teisės aktai (pareiginiai nuostatai, instrukcijos, darbo tvarkos taisyklės) (11)
      • Individualieji darbo santykiai (93)
        • Darbo sutartis (44)
          • Ikisutartiniai darbo santykiai (2)
            • Darbo skelbimai (1)
          • Darbo sutarties sudarymas (9)
          • Esminės darbo sutarties sąlygos (1)
          • Papildomos darbo sutarties sąlygos (3)
            • Susitarimas dėl išbandymo (1)
            • Nekonkuravimo susitarimas (1)
          • Darbo sutarties vykdymas (4)
            • Nuotolinis darbas (2)
          • Darbo sutarties pabaiga ir nutraukimas (17)
            • Darbo sutarties nutraukimas darbdavio iniciatyva (8)
            • Darbo sutarties nutraukimas darbuotojo iniciatyva (3)
            • Darbo sutarties nutraukimas šalių susitarimu (2)
            • Šiurkštus darbo pareigų pažeidimas (1)
          • Darbo sutarties rūšys (6)
        • Komandiruotės (5)
          • Dienpinigiai (4)
        • Darbo laikas (11)
          • Viršvalandžiai (2)
          • Neatvykimas į darbą administracijos leidimu (1)
        • Poilsio laikas (19)
          • Atostogos (18)
            • Kasmetinės atostogos (3)
            • Tikslinės atostogos (1)
        • Darbo užmokestis (6)
          • Mokėjimo terminai ir tvarka (2)
          • Išskaitos iš darbo užmokesčio (3)
        • Darbuotojų sauga ir sveikata (5)
          • Darbuotojų sauga (3)
          • Profesinės ligos (2)
        • Žalos atlyginimas (1)
          • Žalos atlyginimas darbdaviui (1)
        • Nelegalus darbas (1)
      • Kolektyviniai darbo santykiai (5)
        • Kolektyvinės darbo sutartys (3)
        • Profesinės sąjungos (1)
          • Narystė profesinėse sąjungose (1)
      • Darbo ginčai (35)
        • Darbo ginčų sprendimas darbo ginčų komisijoje (ikiteisminis darbo ginčų sprendimas) (31)
          • Terminai (1)
          • Darbo ginčų komisijos (20)
          • Darbo ginčų sprendimo tvarka (4)
          • Darbo ginčų nagrinėjimo principai (1)
          • Darbo ginčų komisijos sprendimai (4)
        • Darbo ginčų sprendimas teismuose (2)
          • Teismų sprendimai (1)
      • Kiti darbo teisės klausimai (11)
        • Mobingas (5)
        • Užsieniečių įdarbinimas (6)
          • ES piliečių įdarbinimas (1)
          • Trečiųjų šalių piliečių įdarbinimas (4)
            • Kvalifikuotų darbuotojų įdarbinimas (2)
            • Ukrainos piliečių, pabėgusių nuo karo įdarbinimas (2)
    • Civilinė teisė (56)
      • Sutarčių teisė (6)
      • Intelektinės nuosvybės teisė (9)
      • Juridinių ir fizinių asmenų teisė (24)
      • Civilinė teisinė atsakomybė (6)
      • Civiliniai teisiniai ginčai (3)
      • Kiti civilinės teisės klausimai (6)
    • Mokesčių teisė (41)
      • Tiesioginių mokesčių teisė (3)
      • Tarptautinė mokesčių teisė (8)
      • Mokestinių ginčų praktika (14)
      • Mokesčių teisės taikymo aktualūs atvejai ir paaiškinimai (4)
    • Vadovų, darbuotojų ir įmonių atsakomybė (14)
      • Administracinė (6)
      • Baudžiamoji (4)
    • Duomenų apsauga pagal BDAR (48)
  • Darbuotojų sauga ir sveikata (138)
    • Darbų sauga (102)
      • Asmeninės apsaugos priemonės (AAP) (6)
      • Cheminės medžiagos (6)
      • Padidintos rizikos darbai (8)
        • Darbas aukštyje (1)
        • Krautuvų vairavimas (1)
        • Krovinių tvarkymas rankomis (1)
        • Darbas su cheminėmis medžiagomis (4)
        • Kranai ir krovinių kabinėtojai (1)
      • Darbuotojų atstovai (6)
        • Darbuotojų atstovai saugai ir sveikatai (4)
        • Darbuotojų saugos ir sveikatos komitetas (2)
      • Darbuotojų saugos ir sveikatos tarnyba (3)
      • Darbuotojų instruktavimas (15)
      • Darbuotojų mokymas (9)
      • Neblaivumo tvarka ir kontrolė (1)
      • Įvykiai darbe (18)
      • Rizikos vertinimas (6)
      • Sveikatos tikrinimas (3)
      • Pirmoji pagalba (1)
      • Vidinė kontrolė (5)
      • Darbuotojų sveikata (7)
    • Priešgaisrinė sauga (29)
      • Priešgaisrinės saugos instrukcijos (3)
      • Įsakymai ir tvarkos (7)
      • Mokymai (6)
      • Priešgaisrinė įranga (6)
      • Evakuacija (5)
    • Civilinė sauga (7)
      • Privalomi dokumentai (3)
      • Civilinės saugos mokymai (2)
  • Finansai ir investicijos (155)
    • Finansavimas (146)
      • Valstybės parama (9)
        • Darbo rinkos dalyviams (6)
      • ES parama, projektų valdymas ir procedūros (117)
      • Skolinimasis (18)
        • Paskolos (9)
          • Investicinės paskolos (1)
          • Lengvatinės paskolos (1)
          • Paskolos su valstybės garantija (1)
          • Palūkanų kompensavimas (1)
        • Faktoringas (2)
        • Kredito linija (1)
        • Lizingas (4)
    • Investavimas (8)
  • Ekspertų skiltis (58)
  • Skaičiuoklės ir naudingi skaičiai (106)
    • Su darbo santykiais susijusios skaičiuoklės (14)
      • Kalendoriai (5)
    • Mokesčių skaičiuoklės (4)
    • Skaičiuoklės verslui (5)
    • Finansinių rodiklių skaičiuoklės (35)
      • Sverto rodikliai (13)
      • Likvidumo rodikliai (4)
      • Mokumo rodikliai (4)
      • Pelningumo rodikliai (5)
      • Apyvartumo rodikliai (6)
      • Investiciniai rodikliai (3)
    • Kitos skaičiuoklės (8)
    • Naudingi skaičiai (31)
    • Klasifikatoriai (9)
  • Terminai (731)
    • Apskaita (195)
    • Banko sfera (104)
    • Draudimas (29)
    • Finansai ir investicijos (79)
    • Mokesčiai (95)
    • Projekto įgyvendinimas (7)
    • Statistika (20)
    • Teisė (146)
    • Žemės ūkis (14)
    • Kita (38)
  • Dokumentų pavyzdžiai (43)
  • Klausimai-atsakymai (78)

Turinys:

Kategorija
Paieška
Tipai/Kategorijos
  • Turinys:

    Enciklopedija
    ›
    Teisė
    ›
    Mokesčių teisė
    ›
    Mokesčių teisės taikymo aktualūs atvejai ir paaiškinimai

    Apie institucijas, formuojančias tarptautinę politiką dėl AML. Dėmesys esamoms rizikoms (II dalis)

    UABIĮMBEkspertų skiltis
    Vytenis Valatkevičius Vytenis Valatkevičius

    Finansinių veiksmų darbo grupė (angl. The Financial Action Task Force arba sutrumpintai FATF) – tai tarptautinė, pasauliniu lygmeniu veikianti institucija, kuri atsakinga už bendrą politikos ir standartų formavimą kovojant su pinigų plovimu ir teroristų finansavimu. Šis tarptautinis organas yra valstybių priežiūros institucija, kuri stebi ir prižiūri, kaip valstybės teisiniu reguliavimu užtikrina ir apsaugo savo vidaus finansų rinką nuo galimai neaiškios kilmės piniginių lėšų patekimo į ją. FATF 1990 metais surašė 40 rekomendacijų, kaip bendrąsias gaires šalims, kovojant su piktnaudžiavimu finansų sistemomis. Be jokios abejonės, rekomendacijos buvo tobulinamos ir keičiamos, atsižvelgiant į tam tikrų laikotarpių tendencijas, tačiau pamatiniai tikslai nepakito, pavyzdžiui, prevencinių priemonių taikymas finansų sektoriui bei kitiems įpareigotiesiems subjektams ar siekis didinti skaidrumą tarp juridinių asmenų nustatant galutinius naudos gavėjus. Todėl šio straipsnio dalyje bus apžvelgiamos Finansinių veiksmų darbo grupės parengta ataskaita, tarptautinių žiniasklaidos atstovų tiriamieji straipsniai, gvildenantys problemas, susijusias su galutinių naudos gavėjų nustatymu, bei kiti viešai prieinami šaltiniai.

    FATF ir Egmonto grupė (žr. https://www.egmontgroup.org) 2018 metais išleido ataskaitą „Galutinio naudos gavėjo slėpimas“ (žr. https://www.fatf-gafi.org/media/fatf/documents/reports/FATF-Egmont-Concealment-beneficial-ownership.pdf), kurioje įvertino, kaip pasitelkus juridinius vienetus, profesionalius bendrovių steigimo subjektus galima apsunkinti procesą nustatant galutinius naudos gavėjus, t. y. fizinius asmenis (angl. natural persons). Šioje ataskaitoje dėmesys taip pat buvo atkreiptas į nominalius direktorius ir akcininkus (angl. nominee directors and shareholders), bendrovių steigimo subjektus, dalyvaujančius kuriant bendroves be aiškaus ekonominio pagrindimo (žr. https://www.investopedia.com/terms/s/shellcorporation.asp). Nors nominalių direktorių ir akcininkų skyrimas, kaip tam tikra problema, plačiai ir jau pakankamai ilgai aptarinėjamas tiek tarptautiniu, tiek nacionaliniu lygmeniu, vis dėlto, kaip pažymima ir šioje ataskaitoje, tai yra teisėta veikla, kuria suinteresuoti asmenys gali pasinaudoti teisėtiems tikslams. Pavyzdžiui, registruojant bendrovę Kipro Respublikoje, už tam tikrą sutartą atlygį yra pasamdomas formalus akcininkas ar vadovas. Kaip ir jau minėta pirmiau, kol kas tai visiškai teisėta, kadangi yra nuomonių, jog tai tam tikra privatumo apsauga nuo viešumo, juk ne visi verslo subjektai nori reprezentuoti save viešai, kadangi taip galimai bus identifikuojami jų valdomi aktyvai plačiajai visuomenei, o dalis asmenų visiškai to nenori. Diskusijos šia tema tarptautiniu lygmeniu atsinaujino, kai į žurnalistų rankas skirtingais laikotarpiais pateko nutenkinta informacija apie dvi tarptautines teisinių paslaugų kompanijas „Mossack Fonseca“ ir „Appleby“, teikusias bendrovių aptarnavimo paslaugas įvairiose jurisdikcijose. Į tai atkreipiamas dėmesys ir aptariamoje ataskaitoje.

    Reklama (banerį galite išjungti užsiregistravę)

    Site.pro integracijos ir API

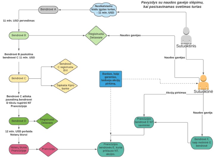
    Bendroje FATF ir Egmonto grupės parengtoje ataskaitoje pabrėžiama, kad galutinis naudos gavėjas – tai nėra juridinis asmuo (angl. legal entity), svarbu nustatyti fizinį asmenį, kuris bendrovę per kitų juridinių vienetų grandinę, faktiškai, nors ir netiesiogiai per nuosavybės dalis (akcijas), gali kontroliuoti. Taip siekiama įvairių tikslų, vienas iš jų, kaip nurodoma šioje ataskaitoje, atitolinti naudos gavėjo sąsajas su jo netiesiogiai kontroliuojama/valdoma bendrove, kaip atskiru vienetu, ir jos žinioje esančiomis piniginėmis lėšomis ar kitu turtu. Nors, kaip minėta, tokių struktūrų kūrimas pats savaime nėra neteisėtas ar nusikalstamas, jei neįrodyta priešingai, tačiau ataskaitoje pateikiamas vienas iš galimai nusikalstamų atvejų, kai Rusijos Federacijos Respublikos tarnautojas, pasinaudodamas jam ir jo žmonai priklausančiomis, realios veiklos nevykdančiomis bendrovėmis, esančiomis Jungtinėse Amerikos Valstijose, Mergelių salose, taip pat banko sąskaita, esančia viename iš Kipro bankų, užvaldė Rusijos Federacijos Respublikai priklausančias pinigines lėšas, viso daugiau kaip 11 milijonų dolerių. Piniginių lėšų „išvedimas“ iš šalies ir jų „pavertimas“ kitu turtu vyko tokiu būdu: Bendrovė (K), esanti Rusijos Federacijoje, atliko bankinį pavedimą (11 mln. USD) bendrovei (R), esančiai Jungtinėse Amerikos Valstijose, Delavaro valstijoje, kuri faktiškai buvo valdoma valstybės tarnautojo žmonos. Tą pačią dieną bendrovė (R) atliko bankinį pavedimą bendrovei (A), registruotai Mergelių salose ir turinčiai atsiskaitomąją sąskaitą viename iš Kipro bankų. Nurodyta atlikto pavedimo paskirtis – paskola. Svarbu pastebėti, kad formalių sąsajų su Mergelių salose registruota bendrove aptariami asmenys neturėjo. Toliau bendrovė (A) atliko bankinį pavedimą bendrovei (D), kuri pagal slaptą susitarimą turėjo nupirkti nekilnojamąjį turtą, esantį Prancūzijoje. Tačiau aplinkybės kiek kitokios nei gali pasirodyti, kadangi bendrovė (D), taip pat registruota Jungtinėse Amerikos Valstijose, pervedė pinigines lėšas vienam Prancūzijos notarų biurui į jo depozitinę sąskaitą, kad šis patvirtintų Prancūzijos bendrovės (S) perkamų akcijų sandorį. Pastaroji valdė vertingą nekilnojamąjį turtą Prancūzijoje, o jos akcijas siekė įsigyti tarnautojo žmona per kitą jos Liuksemburge valdomą bendrovę. Taip, galiausiai, neteisėtai užvaldytos piniginės lėšos per bendrovių grandinę ir tariamų sandorių pagrindu, slepiant galutinius naudos gavėjus, buvo panaudotos nekilnojamajam turtui įsigyti.

    Piniginių lėšų judėjimo schema per tarptautines bendroves

    Šis paminėtas atvejis, kai užvaldomos piniginės lėšos ir siekiama jas paslėpti naudojant realios veiklos nevykdančias bendroves, padaro turtinę žalą valstybės biudžetui, tačiau tokio tipo bendrovių panaudojimas, kai nėra žinomi tikrieji naudos gavėjai, gali turėti neigiamos įtakos ir valstybės nacionaliniam saugumui.

    Kaip nustatė Jungtinių Amerikos Valstijų atsakingos institucijos, priedangos bendrovės, slepiančios tikruosius naudos gavėjus bei pažeisdamos pirkimų nustatytas tvarkas, galėjo būti pasitelktos įsigyjant įrangą, kuri buvo skirta naudoti karinėje pramonėje, iš Kinijos Liaudies Respublikos, o kaip vėliau paaiškėjo, ji turėjo trūkumų, susijusių su kibernetiniu saugumu. Dėl to JAV Kongresas, imdamasis atitinkamų priemonių dėl neaiškių asmenų valdomų bendrovių, 2019-09-26 parengė įstatymo projektą (angl. Illicit cash act), kuriuo siekiama įpareigoti priedangos bendroves pateikti visą būtiną informaciją, susijusią su jų įsteigimu, finansinius nusikaltimus tiriančiai tarnybai (angl. Treasury Department’s Financial Crimes Enforcement Network). Taip pat nurodoma, kad ši paminėta institucija turės galimybę sukurti duomenų bazę, kurioje ši informacija bus talpinama ir nuolat peržiūrima, be kita ko, dėl neteisingos ar klaidinančios informacijos pateikimo jos teikėjams galės grėsti bausmės.

    Jungtinėje Karalystėje taip pat yra/buvo keliami klausimai, susiję su skaidrumu steigiant bendroves, kadangi ne vienas tarptautinis finansinis skandalas buvo tiesiogiai susijęs su bendrovėmis, kurios buvo registruotos Jungtinėje Karalystėje. Kaip nurodo straipsnio autorius, iki pat 2016 metų registruojant bendrovę Jungtinėje Karalystėje, buvo galima nenurodyti galutinio naudos gavėjo fizinio asmens, o buvo galima pateikti informaciją apie kitą juridinį asmenį, kuris kontroliuoja Jungtinėje Karalystėje registruojamą bendrovę. Tokia situacija iš esmės apsunkino priežiūros institucijų galimybes efektyviai ir greitai nustatyti galutinius naudos gavėjus – fizinius asmenis, kontroliuojančius juridinį vienetą.

    Toliau panagrinėsime ataskaitoje minimas priedangos ar aktyvios ekonominės veiklos nevykdančias bendroves (angl. shell companies), kurios ataskaitos autorių nuomone, nepaisant jų preziumuojamo legitimumo, dažnai yra panaudojamos nuosavybės struktūrose paslėpti galutinį naudos gavėją. Kitas paminėtas aspektas, kad pasitelkus tokio tipo bendroves yra galimybė atidaryti ir administruoti atsiskaitomąją sąskaitą iš esmės bet kurioje pasaulio valstybėje, kas šiuo atveju bankams dažnai sukelia problemų atlikti kliento deramą patikrą (angl. due dilligence). Yra išskiriami tam tikri priedangos bendrovę apibūdinantys bruožai, kaip antai: nurodomas tik korespondencijos adresas, tokia bendrovė iš esmės neturi joje dirbančių darbuotojų, paprastai nėra mokami nei pelno, nei kiti socialiniai mokesčiai. Kitas išskiriamas veiksnys, pirmiau paminėtas, - tai formalūs vadovai, akcininkai ar bendrovių steigimo paslaugas teikiantys asmenys. Šie asmenys paprastai atlygintinai sutinka atstovauti bendrovę visais teisiniais, komerciniais klausimas prieš trečiuosius asmenis, atkreipiamas dėmesys, kad tai ypatingai nereti atvejai civilinių santykių apyvartoje. Pateikiamas pavyzdys, kai Vanuatu Respublikoje įsikūrusi teisinių paslaugų bendrovė tarpininkavo įkurdama priedangos bendroves keliems Naujosios Zelandijos piliečiams, kurie, šių įkurtų bendrovių pagalba, įgyvendino galbūt nusikalstamus tikslus. Bendrovė tarpininkaudama suteikė nominalių direktorių, akcininkų paslaugą, kurie fiziškai rezidavo toje pačioje Vanuatu Respublikoje, taip pat Panamos Respublikoje ir Seišelių Respublikoje. Savaime suprantama, kad šie asmenys nieko nežinojo apie formaliai jų valdomų bendrovių veiklas. Įdomu pastebėti, kad Vanuatu Respublikos finansinių paslaugų priežiūros komisija (angl. Vanuatu Financial Services Commission) 2014 metais inkorporavo griežtesnį teisės reguliavimą dėl tikrojo naudos gavėjo nustatymo bei pareigos saugoti surinktą informaciją.

    Apibendrinus tai, kas išdėstyta, galima be jokios abejonės teigti, kad korporatyvinių paslaugų teikėjai, suinteresuoti asmenys šių paslaugų gavimu, taip pat valstybių politikai, formuojantys atitinkamus susidariusiai situacijai teisėkūros tikslus, yra bendrai atsakingi dėl esamos situacijos. Tik bendras visų šalių nuoseklus darbas, ypatingai teisėkūroje ir priežiūroje, gali duoti teigiamų poslinkių apsaugant valstybių bendrą nacionalinį saugumą tiek kibernetinėje, tiek finansų erdvėje.

    III dalyje bus aptariamos galinčios kilti rizikos, susijusios su finansų įstaigomis.

    Susiję straipsniai
    • Restruktūrizavimas – šansas verslui išgyventi sunkmetį
    © Site.pro 2011. Svetainių konstruktorius. Jungtinės Valstijos.
    Susisiekite su pardavimų skyriumiPaslaugų teikimo sąlygosPrivatumo politika